RMAPÈÏÕæÈοóÎ﹩ӦÁ´¾¡ÔðÉêËß»úÖÆ
-
Ðû²¼Ê±¼ä£º2024-12-04
µÚÒ»Ìõ Ä¿µÄ
1. ʵʱ·¢Ã÷ºÍ´¦Öóͷ£¹©Ó¦Á´Ç±ÔÚΣº¦ºÍÒþ»¼¡£
2. ÔöÇ¿¹©Ó¦Á´¾¡ÔðÖÎÀíµÄ͸Ã÷»¯¡¢ºÏ¹æ»¯¡£
3. °ü¹ÜÄÚÍⲿÀûÒæÏà¹Ø·½Ó빫˾µÄ˳³©Ïàͬ¡£
4. ά»¤¸÷ÀûÒæÏà¹Ø·½ºÍ¹«Ë¾µÄÕýµ±È¨Òæ¡£
5. ÓÅ»¯ÆóÒµÉú³¤µÄÄÚÍⲿÇéÐΡ£
6. ±¾¹«Ë¾ÒÀ¾Ý¡¶OECDÖ¸ÄÏ¡·¡¢¡¶CCCMCÖйúÖ¸ÄÏ¡·ºÍ¹«Ë¾ÈÏÕæÈοó²ú¹©Ó¦Á´¾¡ÔðÖÎÀíÕþ²ß£¬ÌØÖƶ©±¾ÉêËß»úÖÆ¡£
µÚ¶þÌõ ÉêËß¹æÄ£
1. Ó빫˾¿ó²ú¹©Ó¦Á´¾¡ÔðÖÎÀíÏà¹Ø¡£
2. Òò¿ó²ú¹©Ó¦Á´¾¡ÔðÖÎÀíȱʧÔì³ÉÏà¹Ø·½ÀûÒæÊÜËð¡£
3. ¿ó²ú¹©Ó¦Á´¾¡ÔðÖÎÀíÎ¥·´ÁËÏà¹ØÖ¸ÄÏ»ò¹«Ë¾Õþ²ßµÄÒªÇó¡£
µÚÈýÌõ ²»ÓèÊÜÀíµÄÉêËß
1. Óë±¾¹«Ë¾¿ó²ú¹©Ó¦Á´¾¡ÔðÖÎÀíÎ޹ء£
2. ÎÞ·¨Ìṩ³ä·ÖÖ¤¾Ý»òÖ¤ÈËÒÔÖ§³ÖÖ¸³öµÄÎÊÌâ¡£
3. ¶ñÒâÉêËß»òΪ»ñµÃ¾ºÕùÓÅÊÆ¶øÌᳫµÄÉêËß¡£
µÚËÄÌõ ½ç˵
1. ÉêËßÈË£º¶Ô¹«Ë¾¿ó²ú¹©Ó¦Á´¾¡ÔðÖÎÀíÕþ²ß¡¢ÖÎÀíÔ˶¯µÈÏà¹ØÖÎÀíÐÐΪÌá³öÉêËßµÄÈË£¬Í³³ÆÎª¡°ÉêËßÈË¡±¡£ÉêËßÈË¿ÉÒÔÊǹ«Ë¾µÄ¿Í»§¡¢¹©Ó¦ÉÌ¡¢ÊÜÓ°ÏìµÄÉçÇø×¡Ãñ¡¢Ô±¹¤¡¢¶Ê»á³ÉÔ±µÈ£¬ÎÞÂÛÓ빫˾ÊÇ·ñ±£´æÖ±½Ó»ò¼ä½Ó¹ØÁª¡£ÈôÊÇÒÔΪ¹«Ë¾»ò¹©Ó¦Á´±£´æÉêËß¹æÄ£ÄÚµÄÎÊÌ⣬²¢¿ÉÄܸø×Ô¼º»òËù´ú±íµÄÀûÒæÏà¹Ø·½Ôì³É¸ºÃæÓ°Ï죬¾ù¿ÉÏò¹«Ë¾ÈÏÕæÈοó²ú¹©Ó¦Á´¾¡ÔðÖÎÀíС×éÌáÆðÉêËß¡£ÉêËßÓÉ´ú±íÊÜÓ°Ïì·½µÄ»ú¹¹»òСÎÒ˽¼ÒÌá³öʱ£¬Ó¦Ã÷ȷ˵Ã÷Ëù´ú±íµÄ¹¤¾ß²¢Ìṩ´ú±íȨµÄÖ¤¾Ý¡£
2. ÉêËߣºÖ¸¹«Ë¾Ô±¹¤»òÆäËûÀûÒæÏà¹Ø·½ÒÔÊéÃæ»òͨ¹ý¹«Ë¾¹Ù·½ÍøÕ¾¶Ô¹«Ë¾µÄ¿ó²ú¹©Ó¦Á´¾¡ÔðÖÎÀíÕþ²ß¼°Ïà¹ØÔ˶¯Ìá³öÒâ¼û»òÒÉ»óµÄÏàͬ·½·¨¡£
3. ¿ó²ú£ºÖ¸ï®¡¢îÜ¡¢Äø¡¢ÃÌ¡£
µÚÎåÌõ ÉêËß·½·¨
1. ÄÚ²¿ÉêËߣº¹«Ë¾Ô±¹¤¿ÉÒÔͨ¹ýÌîд¡¶¹©Ó¦Á´¾¡ÔðÉêËß±í¡·Í¶È빫˾Òâ¼ûÏä»ò·¢ËÍÖÁ¹«Ë¾¹ÙÍøÐû²¼µÄÉêËßÓÊÏä¡£
Ôö²¹ËµÃ÷£º
ÈôÊÇÉêËßµÄÎÊÌâ²»ÊôÓÚ¹«Ë¾ÄÚ²¿»úÖÆËùÄܽâ¾öµÄÁìÓò£¬¹«Ë¾½«Æð¾¢Ðµ÷Íⲿ»ú¹¹½â¾ö¡£
ÍⲿÉêËߣºÍⲿÉêËßÈË£¬°üÀ¨¹«Ë¾¿Í»§¡¢Õþ¸®²¿·Ö¡¢Ã½ÌåµÈÀûÒæÏà¹Ø·½£¬¿ÉÒÔͨ¹ýÌîд¡¶¹©Ó¦Á´¾¡ÔðÉêËß±í¡·ÒÔÓʼþµÄ·½·¨¾ÙÐÐÉêËß¡£
µÚÁùÌõ ÉêËßÇþµÀ
¡¤ ¹«Ë¾ÉèÓÐÉêËß¹«¹²ÓÊÏ䣺kcxfz@brunp.com.cn
µÚÆßÌõ ÉêËß´¦Öóͷ£×éÖ¯
1. ÈÏÕæÈοó²ú¹©Ó¦Á´¾¡ÔðÖÎÀíС×飺ÊÇÍⲿÉêËßÎüÊÕ¡¢´¦Öóͷ£¡¢»Ø¸´µÄÏêϸÈÏÕæ²¿·Ö£¬ÓÉÆäе÷¹«Ë¾Ïà¹Ø²¿·ÖÌá³öÉêËß½â¾ö¼Æ»®¡£
2. ¿ÉÒ»Á¬Éú³¤Î¯Ô±»á£ºÓɹ©Ó¦Á´ÈÏÕæÈËºÍÆóÒµÉú³¤ÖÐÐÄÈÏÕæÈ˵£µ±£¬ÓÉÔðÈοó²ú¹©Ó¦Á´¾¡ÔðÖÎÀíС×éÖ§³ÖÆäÊÂÇé¡£
3. ¿ÉÒ»Á¬Éú³¤Î¯Ô±»áÖ°Ô𣺲»Ö±½ÓÎüÊÕÉêËߣ¬Æ¾Ö¤ÉêËß³ÌÐòÔÚÉêËßÉϱ¨¿ÉÒ»Á¬Éú³¤Î¯Ô±»áʱ£¬ÓÉÆä´ú±í¹«Ë¾Ìá³öÉêËß×îÖÕÚ¹Êͼƻ®¡£
µÚ°ËÌõ ÉêËßÔÔò
ÉêËßÈËÏò±¾¹«Ë¾Ìá³öÉêËߣ¬ÒÔ¼°¹«Ë¾½ÓÊܺʹ¦Öóͷ£ÉêËß¾ùÓ¦×ñÕÕÒÔÏÂÎå¸öÔÔò£º
1. ÊÂʵÔÔò£º
o ÉêËßÈËӦƾ֤ÏêϸÊÂʵÌá³öÉêËߣ¬¶ø·Ç¹«Ë¾µÄÕ½ÂÔ¡¢Õþ²ß»òÄ¿µÄ¡£
o ÉêËßÈËÓ¦Ìṩ»ùÓÚÊÂʵµÄÖ¤¾ÝºÍÖÊÁÏ£¬¹«Ë¾´¦Öóͷ£ÉêËßÓ¦ÒÔ²éÇåÊÂʵΪ»ù±¾Æðµã¡£
2. ¹ØÁªÔÔò£º
o ÆóÒµÏà¹Ø·½£¨Ô±¹¤¡¢¿Í»§¡¢¹©Ó¦ÉÌ¡¢Õþ¸®»ú¹¹¡¢ÐÂÎÅýÌå¡¢ÖܱßסÃñµÈ£©¾ù¿ÉÔÚÉêËß¹æÄ£ÄÚÉæ¼°¹©Ó¦Á´¾¡ÔðÖÎÀíµÄÄÚÈݾÙÐÐÉêËß¡£
o ÉêËß¹æÄ£ÍâµÄÁìÓò¿ÉÑ¡ÔñÆäËûÉêËßÇþµÀ£¬²»ÏàÒ˱¾ÖƶÈÖÎÀíÁìÓò¡£
3. ³ÌÐòÔÔò£º
o ÉêËßÈËÌá³öÉêËߺͼÓÈëÉêËßÓ¦ÑÏ¿á×ñÕÕ±¾»úÖÆµÄ³ÌÐòºÍÁ÷³Ì¡£
o ¹«Ë¾½ÓÊܺʹ¦Öóͷ£ÉêËßÒ²Ó¦ÑÏ¿áÆ¾Ö¤´Ë»úÖÆµÄÒªÇó¾ÙÐС£
4. ±£ÃÜÔÔò£º
o ÉêËßÈ˺͹«Ë¾¾ùÓ¦ÔÚ±£ÃܵÄÔÔò϶ÔÉêËß¾ÙÐÐÑÏËàÈÏÕæ´¦Öóͷ£¡£
o ÔÚÉêËß´¦Öóͷ£Àú³ÌÖУ¬ÉêËßÈ˺͹«Ë¾Ïà¹ØÖ°Ô±¾ùÓ¦ÊØ¾ÉÉñÃØ¡£
o ÈÏÕæÈοó²ú¹©Ó¦Á´¾¡ÔðÖÎÀíС×齫100%×ðÖØÉêËßÈ˵ÄÒâÔ¸£¬¶ÔÆäÉí·ÝºÍÐÅϢʵÑé±£ÃÜ¡£
5. ʵʱÔÔò£º
o ÉêËßÈËÓ¦ÔÚÖªµÀ»òÀíÓ¦ÖªµÀÏà¹ØÊÂʵºóµÄºÏÀíʱ¼äÄÚʵʱÌá³öÉêËß¡£
o ¹«Ë¾ÔÚÎüÊÕµ½ÉêËߺó£¬Ó¦ÊµÊ±´¦Öóͷ£²¢¸øÓè»Ø¸´¡£
o ¹«Ë¾²»ÓèÊÜÀí×ÔÉêËßÈËÖªµÀ»òÀíÓ¦ÖªµÀÏà¹ØÊÂʵÁè¼ÝÁ½ÄêµÄÉêËß¡£
µÚ¾ÅÌõ ÉêËß³ÌÐò
ÉêËß½ÓÄɳåÍ»»Ø±Ü»úÖÆ£¬ÉêËßÈËÈçÒÔΪС×éÖÐÈκÎÖ°Ô±ÓëÉêËß±£´æÀûÒæ³åÍ»£¬¿ÉÔÚÉêËßÊéÖÐÒªÇ󻨱ܡ£
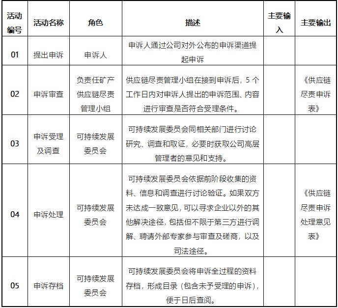
1¡¢Á÷³Ìͼ

2¡¢Á÷³ÌÏêϸ˵Ã÷

µÚÊ®Ìõ ÉêËß±£»¤
1. ÉêËßÕßÐÅÏ¢±£ÃÜ£º
o ÉêËßÐÅÏ¢ÓÉרÈ˹ҺÅÓë´¦Öóͷ££¬´¦Öóͷ£ÈËÔÊÐí¶ÔÉêËßÕßµÄÐÅÏ¢ÑϿᱣÃÜ¡£
o ³ý·Öµ£Ïòµ¼Í⣬ÑϽû½«ÉêËßÕßÐÅϢ͸¶¸øÆäËûÖ°Ô±¡£
o ÉêËßÖÊÁÏ×÷Ϊ¹«Ë¾¾øÃÜ×ÊÁÏ´¦Öóͷ££¬³ý·Öµ£Ïòµ¼Í⣬ÆäËûÈκÎÈ˲»µÃ²éÔÄ£¬¸ü²»ÔÊÐíÈö²¥µ½ÉêËßÀûÒæÏà¹Ø·½¡£
2. ÉêËßÕßÈ¨Òæ±£»¤£º
o ¹©Ó¦Á´¾¡ÔðÉêËßÖÎÀíÖÆ¶ÈµÄÆðµãÊÇΪÁËÌáÉý¹«Ë¾¹©Ó¦Á´ÖÎÀíÄÜÁ¦¡£
o ¹«Ë¾ÃãÀø»ùÓڿ͹ÛÊÂʵµÄÉêËߣ¬²¢ÇÐʵ±£»¤ÉêËßÕßÈ¨Òæ¡£
o ÑϽûÒòÉêËß¹¥»÷Åê»÷ÉêËßÕߣ¬Í¬Ê±°ü¹ÜÆäÖªÇéȨ£¬¼´ÉêËßÊÇ·ñÓÐÓÃÒÔ¼°×îÖÕ´¦Öóͷ£Ð§¹ûµÈÐÅÏ¢¡£
3. йÃÜÓëÅê»÷´¦Öóͷ££º
o ¶Ôδƾ֤ÉÏÊöÒªÇó±£ÃÜ£¬»ò¹¥»÷Åê»÷ÉêËßÈ˵쬹«Ë¾½«ÊÓΪÑÏÖØÎ¥¼ÍÐÐΪ¡£
o ½ÓÄÉɨ³ýÀͶ¯ÌõÔ¼£¬²¢Òƽ»Ë¾·¨»ú¹ØÒÀ·¨´¦Öóͷ£¡£
µÚʮһÌõ ÉúЧÈÕÆÚ
1. ʵÑéÈÕÆÚ£º±¾»úÖÆ×Ô2024Äê11ÔÂ29ÈÕÆðʵÑé¡£
2. Ú¹ÊÍÓëÐ޸ģºÓɹ«Ë¾¹©Ó¦Á´¾¡ÔðÖÎÀíС×éÈÏÕæ×îÖÕÚ¹ÊͲ¢ÈÏÕæÐ޸ġ£
¸½¼þ
¸½¼þ¶þ£º¹©Ó¦Á´¾¡ÔðÉêËß´¦Öóͷ£Òâ¼û±í(1).xlsx
·ÖÏí